Schaltung: FM-Stereo-Testsender
über
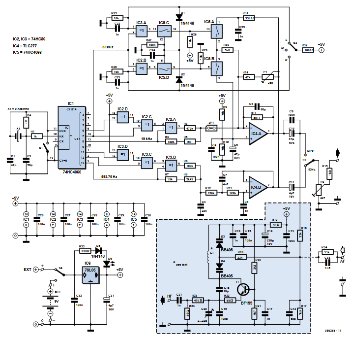
DIE SCHALTUNG
Die Schaltung wurde erstmals von Jo Becker in Elektor im Juni 2006 vorgestellt. Der Testsignal-Generator zeichnet sich durch seine Präzision und die clevere Art aus, Wellenformen nur mit Standard-HCMOS-Logik statt spezieller ICs zu erzeugen. Angetrieben von einem 9,728-MHz-Quarz erzeugt er Audiosignale über Zähler und Logik, wobei die Ausgänge zwischen einem verzerrungsarmen Ton und einem Basisbandsignal umschaltbar sind. Der FM-Oszillator läuft frei, bleibt aber stabil um 100 MHz, mit Grobabstimmung über andere Kondensatoren und einer Feineinstellung von ±300 kHz. Mit bis zu 2 Vpp Audioausgang und 12 mV HF-Ausgang an 50 Ω treibt er Empfänger problemlos für maximale Signal-Rausch-Leistung an.
DIE LEITERPLATTE
Die Leiterplatte besitzt eine Massefläche über die gesamte Bauteilseite. Die einzige Spule (L1) sollte ohne Abstand zwischen ihr und der Leiterplatte montiert werden.
Für gelegentlichen Laboreinsatz benötigt die Schaltung kein Gehäuse. Die Schalteranschlüsse (S1–S4) sind zu Stiftleisten geführt, sodass einfache Jumper physische Schalter ersetzen können, und die Ausgangspegelregelung (P2) ist als Trimmpotentiometer auf der Platine ausgeführt. Ein BNC-Stecker für den FM-Ausgang kann direkt in der Nähe von R24 auf die Platine gelötet werden. So bleiben bei Verwendung ohne Gehäuse alle Bauteile (außer der Batterie) fest auf der Leiterplatte montiert.
DAS URSPRÜNGLICHE FM-STEREO-TESTSENDER-PROJEKT
Der ursprüngliche Artikel „FM-Stereo-Testsender: VHF-FM- und Audiosignale“ erschien in Elektor im Juni 2006. Sie können den Artikel kostenlos lesen, während der zweiwöchigen Frist nach Veröffentlichung dieses Beitrags. Wenn Sie Ihre eigene Schaltung erstellen, teilen Sie sie bitte auf der Elektor-Labs-Plattform!Hinweis der Redaktion: Dieser Artikel erschien erstmals im Jahr 2006. Angesichts des Alters des Projekts sind einige Bauteile oder Produkte möglicherweise nicht mehr verfügbar, und die wichtigsten Entwurfsprinzipien könnten heute veraltet erscheinen. Wir glauben jedoch, dass dieses Projekt Sie inspirieren wird, in Zukunft neue Entwürfe zu starten.

Diskussion (1 Kommentar)