Erfahren Sie, wie ein zweipoliger Dimmer eine effiziente und präzise Steuerung von LEDs, Lampen und Heizelementen ermöglicht – ganz ohne zusätzliche Verdrahtung. Die Pulsweitenmodulation (PWM) übertrifft herkömmliche Rheostaten deutlich in modernen Licht- und Motorsteuerungen.
Entdecken Sie, wie ein Zweiklemmen-Dimmer eine effiziente und präzise Steuerung von LEDs, Lampen und Heizelementen ohne zusätzliche Verdrahtung ermöglicht. Die Pulsweitenmodulation (PWM) übertrifft herkömmliche Rheostate bei moderner Beleuchtungs- und Motorsteuerung. Schauen wir es uns an.
Projektübersicht
Rheostate sind zur Stromsteuerung ineffizient aufgrund von Wärmeverlusten und ihrer Inkompatibilität mit dem nichtlinearen Verhalten von LEDs. Die Pulsweitenmodulation (PWM) bietet eine effizientere Methode zur Anpassung der Lichtintensität, Heizung oder Motordrehzahl. Herkömmliche Dreiklemmen-Dimmer erfordern eine zusätzliche Leitung, aber ein Zweiklemmen-Dimmer wird in Reihe mit der Last geschaltet und ermöglicht eine einstellbare Stromzufuhr ohne zusätzliche Verdrahtung. Obwohl beide Dimmer-Typen minimalen Reststrom ziehen, ist dieser im Vergleich zur Last vernachlässigbar. Michael A. Shustov und Andrey M. Shustov präsentierten dieses Projekt im Jahr 2017.
Der Dimmer ist in Reihe mit der LED(s) geschaltet und benötigt nur zwei Leitungen.
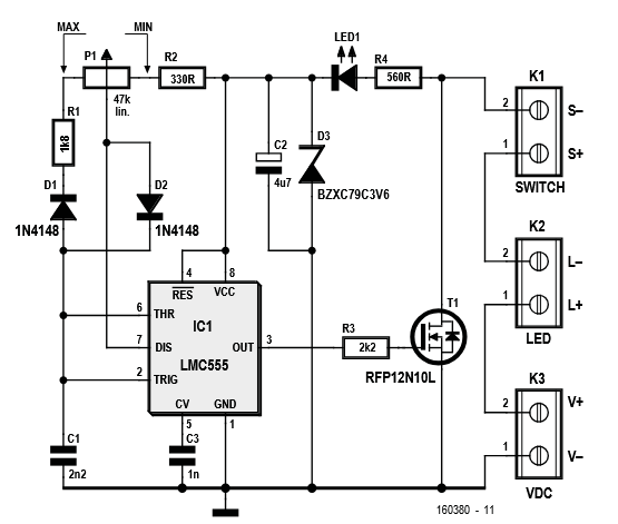
Im Kern des Dimmers befindet sich ein 555-Timer-IC, speziell die stromsparende CMOS-Version LMC555CN.
Die DC-Version des Reihendimmers.
„Er ist als Impulsgenerator mit variabler Pulsbreite verschaltet, eine bekannte Schaltung, nichts Neues unter der Sonne“, merkten die Entwickler an. „Der Ausgang von IC1 steuert den Leistungs-MOSFET T1, der wiederum die Last (die LED) entsprechend dem PWM-Signal ein- und ausschaltet. Das PWM-Signal hat eine Frequenz von etwa 6 kHz, also viel zu schnell, um vom menschlichen Auge wahrgenommen zu werden. Das Puls-/Pausenverhältnis beziehungsweise der Tastgrad wird mit Potentiometer P1 eingestellt; die Minimal- und Maximalwerte für die Pulsbreite werden durch die Widerstände R1 und R2 bestimmt.“
Bis zu diesem Punkt funktioniert der Dimmer als konventioneller Dreiklemmen-Shuntregler. Die clevere Änderung, die einen Anschluss einspart, besteht darin, die Versorgung für die Schaltung direkt aus der Last selbst zu gewinnen. Dies geschieht, indem der Kondensator C2 über Widerstand R4 und LED1 geladen wird, wenn Transistor T1 ausgeschaltet ist. Die Zenerdiode D3 begrenzt die Spannung auf 3,6 Volt, während LED1 sowohl als Betriebsanzeige als auch als nützlicher Orientierungspunkt im Dunkeln dient.
Die Entwickler erklären, dass Transistor T1 bis zu 100 V und 12 A schalten kann (wobei die Leiterplatte den Strom auf etwa 2,5 A begrenzt) und bei einer Verlustleistung über 1 W einen Kühlkörper verwenden sollte. Die Schaltung zieht etwa 3,5 mA bei 0 % Tastgrad, was einige LEDs leicht aufleuchten lassen kann; eine Anpassung von R2 und R5 kann diesen Effekt verringern, und ein Schalter bei K1 kann den Dimmer vollständig ausschalten.
Der Zweiklemmen-Dimmer kann LEDs, Lampen und Heizungen steuern.
Eine Zweite Variante des Dimmers?
Die Entwickler erklärten auch, dass der Dimmer für den Einsatz am Wechselstromnetz angepasst werden kann. Allerdings gab es dabei einen deutlichen „Achtung“-Hinweis.
Um die Anpassung zu realisieren, müssen zwei wichtige Herausforderungen gelöst werden: Die Auswahl eines Leistungstransistors, der hohe Spannungen aushält, und die Umwandlung der Netzwechselspannung in Gleichspannung. Im Artikel gingen die Entwickler auf die angepasste Version der Schaltung genauer ein.
„Sie führt lebensgefährliche Spannungen und kann tödlich sein, wenn sie ohne die notwendigen Sicherheitsmaßnahmen verwendet wird. Bauen Sie diese Schaltung nicht nach“, warnten sie im Abschnitt über den netzbetriebenen Dimmer.
Der Originalartikel zum Dimmer
Der Originalartikel, „2-Draht-Dimmer Steuert alles: LEDs, Glühlampen und Heizlüfter“, erschien in Elektor Juli/August 2017. Sie können den Artikel kostenlos für zwei Wochen nach Veröffentlichung dieses Beitrags lesen. Viel Spaß!
Hinweis der Redaktion: Dieser Artikel erschien erstmals 2017 in Elektor. Aufgrund des Alters des Projekts sind einige Bauteile möglicherweise nicht mehr erhältlich. Wir glauben jedoch, dass Sie sich davon inspirieren lassen und bald Ihr eigenes Projekt starten werden.
Möchten Sie einen Kommentar mit Ihrer Bewertung hinterlassen? Bitte melden Sie sich unten an. Nicht gewünscht? Dann schließen Sie einfach dieses Fenster.
Diskussion (0 Kommentare)