Ein Fundstück aus dem Elektor-Archiv: Dieser pfiffige Batterietester aus dem Jahr 1998 nutzt eine einfache LED-Anzeige, um den tatsächlichen Zustand einer Batterie unter Last sichtbar zu machen – selbst bei Spannungen unter 1 V. Der Aufbau kommt mit Standardbauteilen aus und verzichtet vollständig auf empfindliche Messinstrumente. Ein zeitloses Design, das auch heute noch als Inspiration für praxisnahe, kostengünstige Tests dient.
Elektor präsentierte W. Zeilles Batterietester-Projekt im Dezember 1998. Die Schaltung erfüllt genau ihren Zweck: Sie überprüft den tatsächlichen Zustand einer Batterie unter Last. Die Schaltung verwendet nur Standardbauteile, wodurch die Kosten niedrig und der Aufbau unkompliziert bleiben. Anstelle eines empfindlichen Drehspulinstruments wird die Batteriespannung durch eine robuste LED-Anzeige angezeigt. Ein besonderes Merkmal des Designs ermöglicht es sogar, dass selbst Spannungen unter 1 Volt eine LED zum Leuchten bringen, sodass der Tester für nahezu jede kleine Batterie geeignet ist.
Die Schaltung
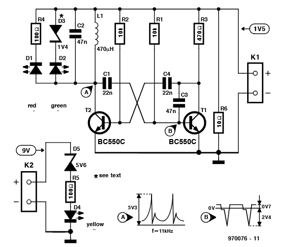
Im Originalartikel zur Schaltung wiesen Elektor und Zeille darauf hin, dass der Schaltplan des Batterietesters zwar einfach war, aber noch einfacher hätte sein können, wenn sie das traditionelle Drehspulinstrument für die Anzeige verwendet hätten. Wegen der Empfindlichkeit und der Kosten eines solchen mechanischen Messgeräts entschied sich das Team jedoch für eine rein elektronische Alternative: eine Anordnung von LEDs in verschiedenen Farben. Um allerdings eine LED zum Leuchten zu bringen, wurde eine Spannung zwischen 1,6 V und 2,4 V benötigt. Das war natürlich ein Problem, wenn die Energiequelle eine 1,5-V-Batterie ist!
Der Batterietester ist einfach aufgebaut. Jede 1,5-V-Batterie kann an K1 angeschlossen werden,
während K2 für 9-V-Batterien im PP3-Stil genutzt wird.
„Das Problem wurde mit Hilfe eines astabilen Multivibrators (AMV) gelöst“, so Elektor und Zeille. „Hier ist der AMV um T1 und T2 aufgebaut und wandelt die an K1 angeschlossene 1,5-V-Batteriespannung in eine Wechselspannung mit mehr als 5 Vss um, die über der Drossel L1 anliegt. Die Ausgangsfrequenz des AMV beträgt etwa 11 kHz.“
Zwei LEDs sind parallel zu L1 geschaltet. Der Vorwiderstand R4 gehört zur roten LED D1. Sein Wert ist so gewählt, dass die LED leuchtet, wenn die Eingangsspannung knapp über 1 V liegt. Die grüne LED D2 besitzt anstelle eines Widerstands eine Zenerdiode. Diese Diode ermöglicht das Leuchten der LED bei einer Batteriespannung ab 1,3 V.
Im Projekt wurden kurze, flexible Drähte verwendet.
„Obwohl der Tester einen Strom von etwa 30 mA zieht, ist dies für Testzwecke noch eine zu geringe Last“, so Elektor und Zeille. „Deshalb ist der Widerstand R6 parallel zu den Batterieanschlüssen geschaltet. Der im Schaltplan angegebene Wert von 10 Ω ist ein sinnvoller Durchschnittswert für die gängigsten Batterietypen. Wenn Sie nur ‘Lady’- oder ‘Mignon’-Zellen testen, kann der Laststrom etwas kleiner gewählt werden und R6 auf z. B. 15 Ω erhöht werden. Für ‘Baby’- und ‘Mono’-Zellen kann es dagegen sinnvoll sein, einen etwas höheren Laststrom zu wählen und den Wert von R6 auf ca. 6,8 Ω zu verringern. Puristen können natürlich einen Lastumschalter einbauen, um zwischen den beiden Widerstandswerten zu wählen.“
Anzeige
Verwendung des Batterietesters
Zwei kurze, flexible Drähte wurden verwendet, um die zu prüfende 1,5-V-Batterie mit dem Anschluss K1 auf der Platine zu verbinden. Elektor warnte: „Achten Sie auf die Polarität!“ Die LEDs D1 und D2 zeigten dann den Zustand der Batterie an. Eine Batterie galt nur dann als „gut“, wenn die grüne LED mit ausreichender Helligkeit leuchtete.
Um den Tester möglichst vielseitig zu machen, wurde eine Testoption für 9-V-Batterien (PP3) hinzugefügt. Diese Batterien konnten an K2 angeschlossen werden, und die Testschaltung bestand nur aus einer gelben LED (D4) mit einer Zenerdiode (D5) und einem Widerstand (R5) in Serie. Die entsprechenden Bauteile ermöglichen das Leuchten der LED, wenn die Batteriespannung größer als 7,5 V ist.
Das Batterietester-Projekt
Der Originalartikel „Batterietester für alle 1,5-V- und 9-V-Batterien“ erschien in Elektor Dezember 1997. Sie können den Artikel zwei Wochen nach Veröffentlichung dieses Beitrags kostenlos lesen. Viel Spaß dabei!
Redaktioneller Hinweis: Dieser Artikel erschien erstmals in einer Ausgabe von Elektor aus dem Jahr 1997. Aufgrund des Alters des Projekts sind die Bauteile möglicherweise nicht mehr erhältlich. Wir sind jedoch der Meinung, dass das Design Sie dazu inspirieren wird, ein eigenes Projekt zu starten.
Möchten Sie einen Kommentar mit Ihrer Bewertung hinterlassen? Bitte melden Sie sich unten an. Nicht gewünscht? Dann schließen Sie einfach dieses Fenster.
Diskussion (0 Kommentare)