Aber 1977 galt für die meisten: Wenn man nicht zu Hause war, um das Klingeln des Telefons zu hören, war die Gelegenheit unwiederbringlich verpasst. Es sei denn, man baute Elektor’s geniale „Telephone Tell-Tale“-Schaltung zur Anzeige verpasster Anrufe. Werfen Sie einen Blick auf die Schaltung!
Wenn Sie sich heute von Ihrem Telefon entfernen, nehmen Sie es als selbstverständlich hin, dass Sie wissen, ob jemand versucht hat, Sie zu erreichen. Ihr Telefon protokolliert verpasste Anrufe und ungelesene Nachrichten. Aber im Jahr 1977 war für die meisten Menschen der Moment für immer verloren, wenn Sie nicht zu Hause waren, um das Klingeln zu hören. Es sei denn, Sie bauten Elektor’s geniales „Telephone Tell-Tale“-Anzeigeinstrument für verpasste Anrufe.
EIN ANZEIGEINSTRUMENT FÜR VERPASSTE ANRUFE, BEVOR ES COOL WAR
Veröffentlicht in der Ausgabe Juli/August 1977 von Elektor, war das Telephone Tell-Tale ein frühes Benachrichtigungssystem für „verpasste Anrufe“. Zu dieser Zeit waren Anrufbeantworter teure, bandbasierte Geräte, und Telefonanbieter boten für private Leitungen keinen Dienst für verpasste Anrufe an.
Das Tell-Tale-Projekt löste dieses Problem mit einem einfachen, aber brillanten Ansatz: Eine LED leuchtete auf, wenn das Telefon mindestens achtmal klingelte. Sie blieb eingeschaltet, bis jemand manuell eine Reset-Taste drückte.
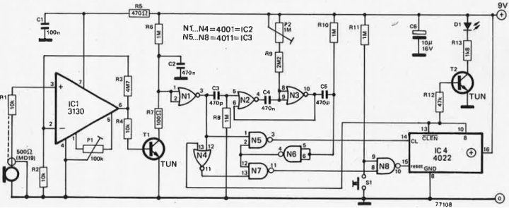
Schaltung für Anzeigeinstrument bei verpassten Anrufen.
DIE SCHALTUNG DES ANZEIGEINSTRUMENTS
Eine Mikrofonkapsel, die unter dem Telefon montiert ist, erkennt das Klingelgeräusch und sendet es an IC1 zur Verstärkung. Wenn kein Klingeln vorhanden ist, bleibt Kondensator C2 geladen. Sobald ein Klingeln auftritt, leitet Transistor T1 und entlädt C2. Dadurch wird der Ausgang von N1 auf High gesetzt, was den monostabilen Multivibrator (MMV) aus N2 und N3 auslöst, der für eine durch Potentiometer P2 bestimmte Zeit aktiv bleibt. Wenn der MMV abläuft, sendet er einen Impuls über N6 an N5 und N7. Wenn immer noch ein Klingeln erkannt wird (Ausgang von N1 High), gelangt der Impuls über N5 an den Takteingang des Zählers IC4.
Elektor erklärte:
„Da die Dauer des Signals normalerweise etwa 1 Sekunde beträgt, sollte P2 so eingestellt werden, dass der MMV für knapp unter einer Sekunde ausgelöst bleibt. Dies stellt sicher, dass nur Signale von ca. 1 Sekunde oder länger von der Schaltung erkannt und vom Zähler erfasst werden. Dauert ein Signal kürzer als die voreingestellte Zeit, ist der Ausgang von N1 Low und der Impuls von N6 wird über N7 und N8 geleitet, um den Zähler zurückzusetzen. Um die Empfindlichkeit der Schaltung gegenüber Störsignalen weiter zu verringern, wird der letzte Ausgang des Zählers verwendet, um die LED anzusteuern, sodass das Telefon mindestens 8-mal ohne Unterbrechung klingeln muss, bevor die LED aufleuchtet. Diese Zahl kann selbstverständlich durch Verwendung eines der anderen Ausgänge reduziert werden.“
Mit einer 9-V-Batterie bei nur 5 mA betrieben, bot das Design einen einfachen, stromsparenden und vollständig akustischen Speicher für verpasste Anrufe. Alles wurde erreicht, ohne eine elektrische Verbindung zur Telefonleitung herzustellen.
DAS ORIGINALPROJEKT
Der Originalartikel „Telephone ‘Tell-Tale’“ erschien in Elektor Juli/August 1977. Sie können den Artikel kostenlos lesen, während der zweiwöchigen Frist nach der Veröffentlichung dieses Beitrags. Wenn Sie Ihre eigene Schaltung entwickeln, teilen Sie bitte Ihre Fortschritte auf der Elektor Labs-Plattform!
Hinweis der Redaktion: Dieser Artikel erschien erstmals 1977 in einer Elektor-Ausgabe. Angesichts des Alters des Projekts sind einige Bauteile oder Produkte möglicherweise nicht verfügbar, und manche Entwurfstechniken könnten veraltet wirken. Wir glauben jedoch, dass das Design Sie dazu inspirieren wird, eigene Elektronikprojekte zu beginnen.
Abonnieren
Tag-Benachrichtigung: Abonnieren Sie das Tag Circuits & Circuit Design, und Sie erhalten eine E-Mail, sobald ein neuer Beitrag dazu auf unserer Website veröffentlicht wird!
Möchten Sie einen Kommentar mit Ihrer Bewertung hinterlassen? Bitte melden Sie sich unten an. Nicht gewünscht? Dann schließen Sie einfach dieses Fenster.
Diskussion (3 Kommentare)