Machen Sie Ihre analogen Steckbrett-Experimente sofort hörbar – mit Elektor’s erstem analogen T-Board mit kompaktem Klasse-D-Verstärker, DC/DC-Wandler und integriertem Lautsprecher. Stecken Sie das Audio-T-Board einfach ein und hören Sie zu. Es sind keine zusätzliche Schaltung und keine externen Lautsprecher erforderlich.
Möchten Sie Audiosignale sofort hören, ohne einen separaten Verstärker zu bauen oder externe Lautsprecher anzuschließen? Machen Sie Ihre analogen Steckbrett-Experimente sofort hörbar mit Elektors erstem analogen T-Board, das einen kompakten Klasse-D-Verstärker, einen DC/DC-Wandler und einen eingebauten Lautsprecher bietet. Einfach einstecken und zuhören. Keine zusätzliche Schaltung oder externe Lautsprecher erforderlich.
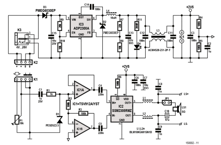
Die kleine Leiterplatte enthält einen Klasse-D-Verstärker,
einen DC/DC-Wandler und einen kleinen Lautsprecher.
Die Schaltung
Die Leiterplatte für das Audio T-Board — erstmals vorgestellt von Ton Giesberts im Juli/August 2015 — ist doppelseitig, sowohl das Layout als auch die bestückten Bauteile. Wie Sie sehen, ist die Schaltung um einen Klasse-D-Verstärker-IC und einen DC/DC-Wandler aufgebaut.
Die Schaltung enthält einen Klasse-D-Verstärker-IC und einen DC/DC-Wandler.
„Alle bedrahteten Bauteile befinden sich auf der Oberseite, nur die Steckverbinder K1 und K2 sind auf der Unterseite (diese werden später ins Steckbrett gesteckt)“, merkt Ton Giesberts an. „Alle SMD-Bauteile sind auf der Unterseite. Die Größen der SMD-Bauteile sind so gewählt, dass sie noch relativ einfach von Hand zu löten sind.“
Für das Audio T-Board-Projekt legte Ton Giesberts besonderen Wert auf eine möglichst hohe Effizienz der Schaltung, sowohl beim Audioverstärker als auch bei der Stromversorgung, und überprüfte dies mit praktischen Messungen. Die Effizienz wurde mit einem einfachen Widerstand und einer realistischeren „lautsprecherähnlichen“ Last getestet, die eine Induktivität enthielt, was die Effizienz leicht verbesserte und hochfrequente Schaltgeräusche reduzierte. Die Ergebnisse zeigten, dass die Effizienz bei niedrigeren Versorgungsspannungen (um 5 V) am höchsten ist und bei höheren Spannungen aufgrund des DC/DC-Wandlers abnimmt, während ein 4-Ω-Lautsprecher die Effizienz weiter reduziert, weil höhere Ströme und größere Verluste in der Schaltung auftreten.
Die doppelseitige Leiterplatte enthält Bauteile auf beiden Seiten.
Siehe die nebenstehende Abbildung, um zu sehen, wie die SMD-Bauteile auf die Unterseite des Audio T-Boards passen. In den beiden Befestigungslöchern werden M2-Schrauben (Länge = 15 mm) mit Muttern befestigt. Die Schrauben sorgen für Halt, wenn die Leiterplatte ins Steckbrett gesteckt wird.
Zwei M2-Schrauben sorgen dafür, dass das T-Board beim Einsatz im Steckbrett verbunden bleibt.
Das Audio T-Board-Projekt
Der Originalartikel „Audio T-Board“ erschien in Elektor Juli/August 2015. Sie können den Artikel zwei Wochen lang nach Veröffentlichung dieses Beitrags kostenlos lesen. Viel Spaß!
Redaktioneller Hinweis: Dieser Artikel erschien erstmals in einer Ausgabe von Elektor aus dem Jahr 2015. Aufgrund des Alters des Projekts sind die Bauteile möglicherweise nicht mehr verfügbar. Wir denken jedoch, dass das Design Sie inspiriert, ein eigenes Projekt zu starten.
Abonnieren
Tag-Benachrichtigung: Abonnieren Sie das Tag Audio, und Sie erhalten eine E-Mail, sobald ein neuer Beitrag dazu auf unserer Website veröffentlicht wird!
Möchten Sie einen Kommentar mit Ihrer Bewertung hinterlassen? Bitte melden Sie sich unten an. Nicht gewünscht? Dann schließen Sie einfach dieses Fenster.
Diskussion (1 Kommentar)