Schaltung: Experimenteller Hall-Sensor zum Selberbauen
Benötigen Sie einen Hall-Sensor? Ein Kupferstreifen, ein starker Magnet und ein LM358 genügen, um den Hall-Effekt praktisch zu erforschen. Der Versuchsaufbau verstärkt Mikrovolt-Signale zu sauber messbaren Millivolt-Ausgaben.
Ja, Sie können Ihren eigenen Hall-Sensor bauen. Und nein, dafür sind keine exotischen Materialien erforderlich. Mit einem Stück kupferkaschierter Leiterplatte und einer Hochverstärkerstufe mit dem LM358 können Sie den Hall-Effekt experimentell mit Mikrovolt-Signalen und einem starken Neodym-Magneten nachweisen. Burkhard Kainka stellte dieses Projekt bereits im Jahr 2020 vor.
Bau eines experimentellen Hall-Sensors
Hall-Sensoren sind leicht erhältlich, aber einen von Grund auf selbst zu bauen, ist deutlich lohnender – vor allem, wenn Sie die zugrunde liegende Physik direkt beobachten können, wie Kainka feststellte. Das Grundprinzip jedes Hall-Sensors ist einfach: Wenn ein Strom durch einen Leiter fließt und ein äußeres Magnetfeld im rechten Winkel angelegt wird, entsteht quer zum Leiter eine kleine Spannung (die Hall-Spannung). Um diesen Effekt mit üblichen Materialien zu beobachten, benötigen Sie jedoch sehr dünne leitfähige Schichten und eine sehr hohe Verstärkung.
Kupfer ist zwar kein ideales Hall-Material, aber es ist als Standard-kupferkaschierte Leiterplatte gut zugänglich und einfach zu bearbeiten. Trotz seines niedrigen Hall-Koeffizienten liefert es messbare Ergebnisse, wenn es mit einem starken Neodym-Magneten und einem empfindlichen Verstärker kombiniert wird.
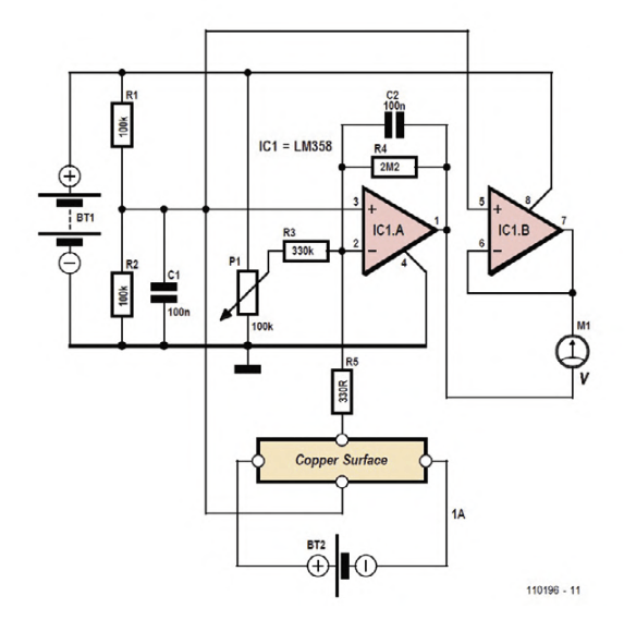
Die Spannungsverstärkung wird durch das Verhältnis der beiden Rückkopplungswiderstände des ersten Operationsverstärkers festgelegt.
Die Schaltung
Kainkas Schaltung verwendet einen LM358-Doppel-Operationsverstärker, betrieben mit einer 9-V-Batterie (BT1). Die erste Verstärkerstufe (IC1.A) liefert eine enorme Verstärkung von 6.667, eingestellt durch die Rückkopplungswiderstände R4 = 2,2 MΩ und R3 = 330 Ω. Diese Verstärkung bringt die 1,5-µV-Hall-Spannung auf etwa 10 mV, was einer praktischen Empfindlichkeit von 10 mV pro Tesla entspricht.
Kainka erklärte, dass der Trimmer (P1, 100 kΩ) eine präzise Nullpunkt-Justierung im Bereich weniger Millivolt ermöglicht. Diese Einstellung ist wichtig, da selbst kleine Drifts oder Temperaturunterschiede die winzige zu messende Hall-Spannung überlagern können.
Das eigentliche Hall-Element ist nichts weiter als die Kupferfläche auf der Leiterplatte, gespeist durch eine separate, einstellbare Versorgung (BT2), wie Kainka anmerkte. Wird der Strom durch das Kupfer exakt auf 1 A eingestellt, bleibt die berechnete Empfindlichkeit gültig. Vor jeder Messung muss der Nullpunkt erneut eingestellt werden.
Messungen durchführen
Sobald alles stabil ist, platzieren Sie einen starken Neodym-Magneten in der Nähe der Kupferoberfläche, erklärte Kainka. Der Ausgang des LM358 sollte sich um einige Millivolt verschieben – ein direkter Nachweis des Hall-Effekts.
Allerdings betonte Kainka, dass größte Sorgfalt nötig ist: Bewegungen des Magneten induzieren in den Sensorleitungen Spannungen, die viel größer sind als die eigentliche Hall-Spannung. Temperaturunterschiede können unerwünschte thermoelektrische Spannungen erzeugen. Selbst kleine Bewegungen von Leitungen oder Bauteilen können Störungen im Mikrovolt-Bereich verursachen. Die besten Ergebnisse erhalten Sie, wenn alles vollkommen stillsteht – einschließlich des Experimentators!
Ein einfaches, aber aufschlussreiches Experiment
Obwohl Kupfer kein ideales Hall-Material ist, zeigt Kainkas Schaltung den Hall-Effekt deutlich und gibt Experimentatoren eine praxisnahe Möglichkeit, die Messung der magnetischen Flussdichte zu erforschen. Mit nichts weiter als einem LM358, ein paar passiven Bauteilen und einem Stück Leiterplatte können Sie einen funktionalen Hall-Sensor bauen und Physik im Mikrovolt-Bereich beobachten.
Das Hall-Sensor-Projekt
Der Originalartikel, „Experimenteller Hall-Sensor“, erschien in Elektor Juli/August 2020. Sie können den Artikel zwei Wochen lang nach Veröffentlichung dieses Beitrags kostenlos lesen. Viel Spaß!
Redaktionshinweis: Dieser Artikel erschien erstmals in einer Ausgabe von Elektor im Jahr 2020. Aufgrund des Alters des Projekts sind einige Bauteile möglicherweise nicht mehr leicht erhältlich. Wir sind jedoch überzeugt, dass das Design Sie dazu inspirieren wird, ein eigenes Projekt zu starten.
Möchten Sie einen Kommentar mit Ihrer Bewertung hinterlassen? Bitte melden Sie sich unten an. Nicht gewünscht? Dann schließen Sie einfach dieses Fenster.
Diskussion (0 Kommentare)