Elektor Team (12047)

Nur für Mitglieder

| Neulich bin ich von Paris nach Mumbai geflogen. Kurz vor dem Boarding in Paris Charles de Gaulle (CDG) sah ich ein Schild an der Tür: CDG ha...

Nur für Mitglieder

| Der altgewohnte serielle Port ist noch immer eine viel genutzte Schnittstelle zwischen PC und Peripherie. Hier stellen wir eine kompakte USB...

Nur für Mitglieder

| In der dritten Folge beschreiben wir, wie das Android I/O-Board als multifunktionaler Datenlogger eingesetzt werden kann. Die Daten werden i...

Nur für Mitglieder

| Womit spielen Ihre Kinder, wenn das Wetter schlecht ist? Es müssen nicht immer die Apps auf dem Smartphone sein. Versuchen Sie es mal mit ei...

Nur für Mitglieder

| Der Roboter-Bausatz „tibo“ soll vor allem Jugendliche für Technik und das Selbermachen begeistern. Doch auch ältere Semester kommen auf ihre...

Nur für Mitglieder

| Die vor einem guten Jahr vorgestellte Familie der T-Boards, mittlerweile eine echte Institution, erhält Zuwachs: Wir stellen das jüngste (un...

Nur für Mitglieder

| Mehr als GPS, Kreditkarte und schönes Wetter ist die Versorgung mit Trinkwasser die erste, wichtigste und essentielle Anforderung an jeden B...

Nur für Mitglieder

| Vielleicht waren Sie darauf eingestimmt, an dieser Stelle eine neue philosophische Betrachtung unseres spanischen Kollegen Jaime González-Ar...

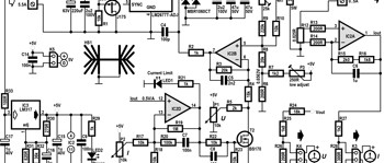
Nur für Mitglieder

| Hilfe! Diesen seltsamen Abwärtswandler bekommen wir im Labor einfach nicht unter Kontrolle. Was machen wir falsch? Wir wissen es nicht. Sie...

Nur für Mitglieder

| Crowdfunding liegt im Trend der Zeit. Gehören Sie zur Gemeinde der innovativen Entwickler, haben Sie zukunftsträchtige Ideen, doch für die U...

  • Social Media

UNSER UNIVERSUM
elektor elektor elektor eenews