SigMul (10)

Von SigMul

| Even the Sky is not the Limit: GPS as a Time Source

Von SigMul

| From Von Neumann to RRAM,the Hardware Revolution for Energy-reduced AI

Von SigMul

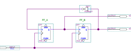
| Quadrature Signals are frequently used. Two clock signals with a 90-degree relation can very easily be created with only two D-FlipFlips. T...

Von SigMul

| An Alternative for 3D POV Displays

Von SigMul

| UALink, a new high-speed interconnect, in FPGA-based data acquisition systems ?

Von SigMul

| Amplifying components like transistors, tubes, or Field-Effect Transistors (FETs) are inherently nonlinear. This makes the design of high-qu...

Von SigMul

| Methods to find system's distortion-generating function, f(x). Determine the inverse distortion function g(x). And create an overall linear...

Von SigMul

| Often a Log Compression is used to create a good match of (detected) signals that contain a very high dynamic range to be able to become dis...

Von SigMul

| Das USB-GAD-Board verfügt über mehrere analoge Hochgeschwindigkeitskanäle zur Erzeugung und Erfassung von analogen Breitbandsignalen. Außerd...

Von SigMul

| Lowcost wideband signal generator, oscilloscope, logic analyzer and more.. On the "USB GAD_base" board are multiple channels of highspeed D...

  • Social Media

UNSER UNIVERSUM
elektor elektor elektor eenews