Einfacher Dynamik-Kompressor Mit sanfter Steuerung und warmem Klang
über
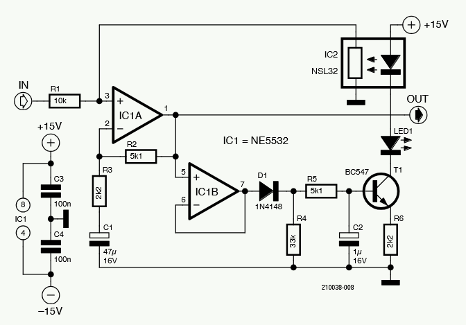
Das Herzstück der in Bild 1 dargestellten Kompressorschaltung ist IC2, ein resistiver Optokoppler (ein Vactrol) mit der Bezeichnung NSL-32. Der Wert des Widerstands im Inneren des Geräts hängt von der Lichtmenge ab, die von der eingebauten LED auf den Widerstand leuchtet. Auf diese Weise kann der Widerstandswert von etwa 500 kΩ (aus) bis zu 500 Ω (ein) variiert werden. Sie werden häufig in Audioanwendungen eingesetzt, zum Beispiel in Kompressoren, Filtern und Hüllkurvengeneratoren, wo ihre langsame Reaktionszeit und ihr „weiches“ Verhalten für ihre musikalischen Qualitäten geschätzt werden.
Der Widerstand von IC2 bildet zusammen mit R1 einen lichtabhängigen Spannungsteiler. Wenn das Signal zu stark wird, leuchtet die LED in IC2 auf. Dadurch wird der Wert des Widerstands von IC2 gesenkt und das Eingangssignal abgeschwächt. Je stärker das Eingangssignal i...
